Imagine you really want to go on vacation. You dream of the sound of the sea, the scents of oriental markets, or expeditions through the jungle. You desperately need a break, but unfortunately you have only limited vacation days and a limited budget. Which trip is the right one to relax and recharge?
We face such or similar decisions every day, both in business and in everyday life at home. The key question is always: How do I decide “correctly,” taking all relevant factors into account? And the crucial follow-up is: How, or rather why, did I decide that way? To retrace a decision, it’s important to know the exact reasons behind it. Knowing the decision path alone is not enough. The resulting rules must be documented in the workplace so decisions can be understood and reproduced by others. In business, people often use flowcharts that feature highly complex nested structures and are only moderately readable.
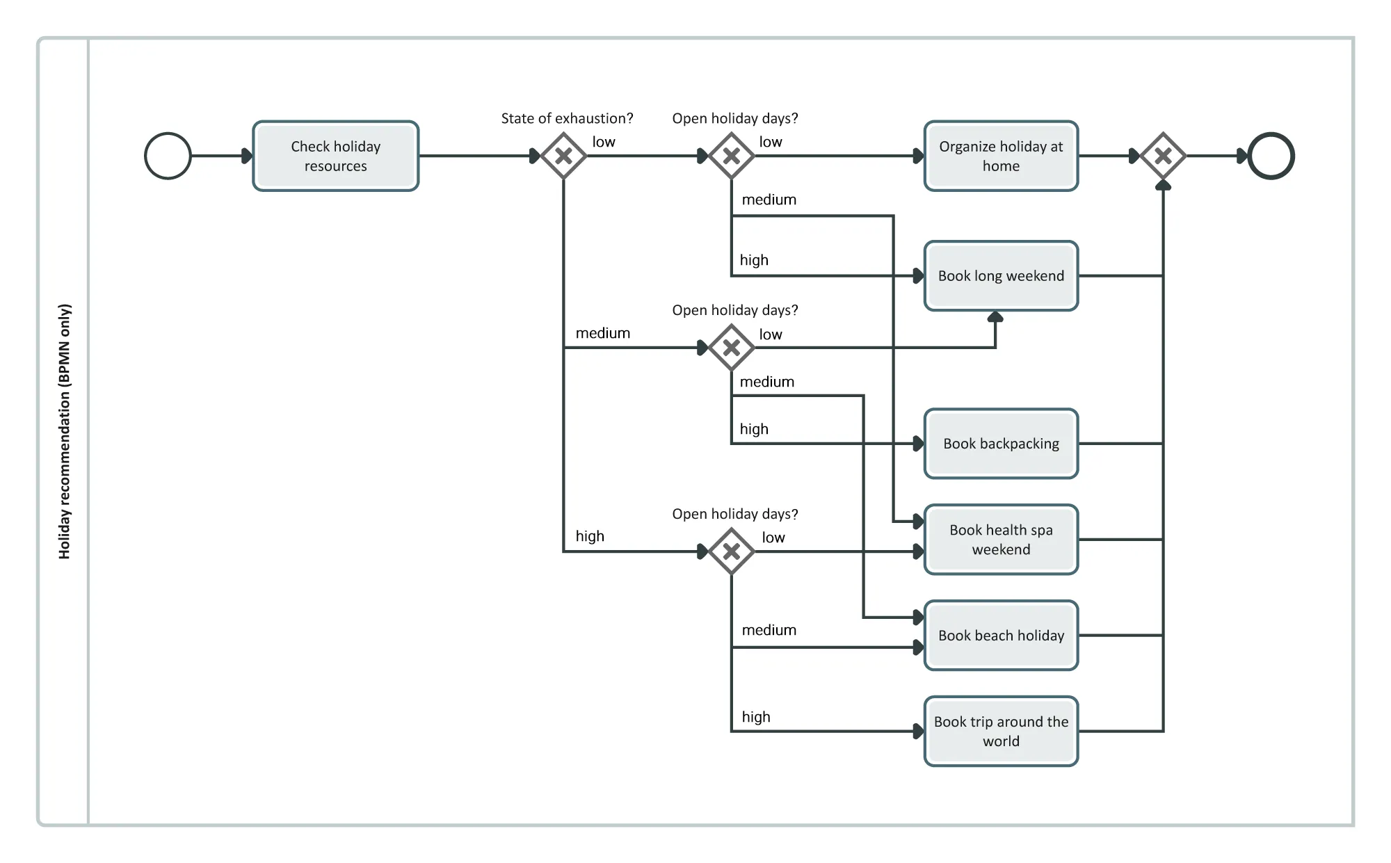
Example: Vacation selection with BPMN
Let’s take our vacation example using the process modeling notation BPMN. Based on the level of exhaustion and the remaining vacation days available, it should be decided which type of vacation is best.
The decision-making is represented by many branches that create a large web of options. These or similar modeled decisions appear in almost every company. They are hard to read and even harder to keep consistent. That is exactly why the Object Management Group (OMG) introduced a new standard for clear decision modeling — Decision Model and Notation, or DMN.
What is DMN?
Decision Model and Notation provides a common foundation within an organization to document decision rules. The goal of DMN is to create a common notation that is easy to read and understand across all business areas — from the business analyst who documents decision requirements, to the technical developer who automates the decision rules in processes, to the business unit that applies and monitors the decision rules.
Why DMN?
A short list showing what DMN is and why it’s used:
- Standardized language for the business documentation/modeling of decisions
- Representation of requirements for decision automation
- Helps implement automated decision-making
- Enables better communication between business, analysts, and IT
- Very well combinable with business process models in BPMN
What is DMN used for?
DMN is used to make frequently made operational decisions within a company or department transparent. Processes with complex decisions can be documented more precisely with DMN and are easier for all participants to understand. Combined with DMN, business processes can be modeled more clearly and comprehensibly.
What is DMN not used for?
Strategic decisions are not suitable to be represented in DMN. For those, there are various BPM techniques such as SWOT analysis, PEST analysis, or Porter’s Five Forces. From a modeling perspective, ArchiMate® 3.2 can particularly support this area. Based on the modeled results, strategic decisions and implementations can be derived.
How is DMN used?
DMN consists of the decision diagram and the decision table. The decision diagram (Decision Requirements Diagram, DRD) allows complex business rules to be represented graphically. For further refinement and automatable decision-making, the decision table (Decision Table) is ideal.
Additionally, DMN can be easily linked with the standard for process modeling — BPMN. Complicated and hard-to-understand decision flows in a BPMN process can be modeled more clearly and readably by using DMN.
Example: Vacation selection with BPMN
Want to dive deeper into decision modeling with DMN?
Then get our free DMN poster now! It gives you a compact overview of all important concepts and notations of Decision Model and Notation (DMN) and is the ideal reference for daily practice. Download the DMN poster directly and have the key rules always within reach.
If you want to try DMN models yourself, test the Innovator Enterprise Modeling Suite free for 60 days! The trial gives you access to all features and lets you create, edit, and manage your own DMN models. That gives you everything you need to get started and apply what you’ve learned in practice. You can also schedule a personal live demo with our experts. They’ll show you concrete use cases and how to use DMN optimally with Innovator.



