Many companies face the challenge of making operational decisions in a way that is understandable, transparent, and repeatable. You probably know the scenario from your own work: facing the same decisions over and over, while being uncertain if your choice was really the best one. There is a lack of transparency, especially regarding which criteria your colleagues use to arrive at certain results.
With DMN (Decision Model and Notation), your company can implement an international standard for documenting decisions and decision rules. DMN enables you to clearly indicate which criteria make up a decision and what rules need to be applied. The notation helps you make traceable DMN decisions and ensures your processes are understandable and efficient for everyone involved.
As a modeling expert, I’d like to introduce you to three key reasons why you should make DMN a priority as well.
1. Document Decisions with DMN in a Standardized and Transparent Way
Do you want to clearly structure your decision-making process? With a DMN decision diagram, you describe the relationship between input variables and the decision itself. You can break decisions down hierarchically and define reusable sub-decisions. This approach brings clarity and traceability.

You document the decision rules with the help of a decision table. In such DMN decision tables, you define which factors are relevant and how different input combinations lead to different results. Each combination of inputs corresponds to its own rule. In this way, you document step by step exactly how your decisions are made: transparently, consistently, and in a way that can be understood by all.

2. Clearly Separate Decision Logic from Process Logic – For Well-Designed Processes
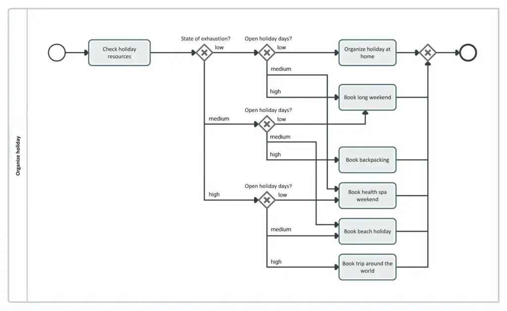
When I visit customers as a modeling consultant to establish process modeling or analyze existing processes, I often come across processes like this:

Processes frequently descend into chaos due to too many branches and special cases. Information is not clearly identified, and decision logic becomes mixed with process logic, leading to process models that are complex and hard to read. In reality, processes should be modeled in a way that makes the process model a helpful tool, not an obstacle.
Many project team members, especially modelers, are well aware that poorly designed processes are not user-friendly for those reading them. The processes are neither easy to read nor understand. Desperate for a solution, people get creative and push complex branches into call activities, which just shifts the problem to another modeling layer. Problem solved? Not really!

The idea sounds good, but just because you hide something doesn’t mean you’ve solved the problem! The real issue isn’t necessarily the process complexity itself, but the overload of detailed information that people insist on documenting within the process. As a result, processes naturally lose their intended abstraction, as no information should be “lost.” Often, not just the process logic but also the decision-making criteria, under which conditions a process step is reached, is described within the process. This quickly leads to unwanted complexity and bloated processes.
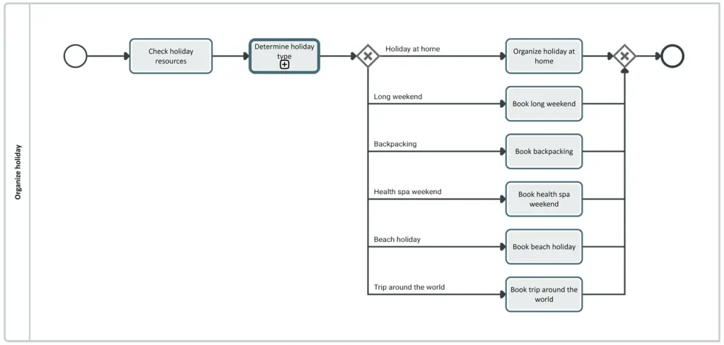
In short: with process modeling languages like BPMN, people try to document both process logic and decision logic together. Cleanly separating these two types of logic automatically leads to well-structured processes that fully meet the needs of those who use and read them.

This separation also has a big advantage for us as modelers. Should rules change, be supplemented, or become obsolete, they can be maintained independently of the process. You only need to check whether the adjusted decision logic is correctly referenced in the process. The same goes for process evolution. It can continue more easily and independently. There’s no more tedious rearranging of gateways, process steps, or overlapping paths just to keep things working and clear.
Here are the benefits of separating process and decision logic at a glance:
- Your process models stay lean and understandable
- Decision rules can be easily changed without having to overhaul the entire process
- You can update and maintain both logic types independently
3. Fully Automate Processes – With DMN and Rule Engines
Once you’ve implemented the advantages from reasons 1 and 2, you’ve already accomplished the most important preparatory steps for process automation. The BPMN standard was designed to document business processes easily and convert them into a standardized format that a process engine can automate.
Looking at an example process, you’ll notice that this approach makes automation difficult, because a lot of manual work and repetitive decisions are still required by staff. Complete automation, in such cases, is merely a steering process, tasking various employees to take action.

By deliberately separating process and decision logic, as described above, the complexity of the process is already reduced. But you may wonder: what do you do with the documented decision? A process engine cannot process this information further, as it lies outside the process domain.
Here’s the answer: you can automate not just your processes, but also your decision-making! For this, you use rule engines, which can import and execute the DMN standard. The OMG did everything right here by creating a standard formalized enough to be machine-readable. That means: with well-modeled processes, you’re able to automate everything fully. Just use a suitable process engine and combine it with a rule engine or, ideally, a system that does both.
The decisive question now is: how do you get structured processes and decision rules into the respective engines? This is where a good modeling tool like Innovator comes in. It allows you to apply both standards, BPMN and DMN, correctly and then output them in standardized, machine-readable formats.

Ideally, you start by documenting your business process and decision diagrams in a single model. Use this as a basis for the discussion, expand it with any missing technical details, and prepare it for automation. In the last step, generate the files, upload them to the engine(s), and, if necessary, do final adjustments depending on the vendor. With this, nothing stands in the way of complete process automation!
Want to Dive Even Deeper into DMN Decision Modeling?
Then get your free DMN poster now! It gives you a compact overview of all the important concepts and notations in Decision Model and Notation (DMN) and is the perfect reference for daily practice. Download the DMN poster now or request a printed version and always have the most important rules at hand.
If you want to try out DMN models yourself, test the Innovator Enterprise Modeling Suite free for 60 days! The trial gives you access to all features so you can create, edit, and manage your own DMN models, everything you need to get started and apply your learning immediately. You can also book a personal live demo with our experts: they’ll show you with concrete use cases how to use DMN to its full potential in Innovator.
