Stell Dir vor, Du möchtest unbedingt in den Urlaub fahren. Du träumst vom Rauschen des Meeres, von Düften auf orientalischen Märkten oder Expeditionen durch den Urwald. Du brauchst dringend eine Auszeit, haben aber leider nur begrenzte Urlaubstage und Budget. Welche Reise ist nun die richtige zum Entspannen und Erholen?
Solche oder ähnliche Entscheidungen müssen wir tagtäglich treffen, sowohl im Geschäftsleben als auch im Alltag Zuhause. Dabei ist stets die Frage: Wie entscheide ich etwas „richtig“, unter Berücksichtigung aller relevanten Faktoren?
Und genau das ist die entscheidende Frage: Wie, oder vielmehr wieso habe ich mich so entschieden? Um dies nachzuvollziehen zu können, ist es wichtig, die genauen Gründe für die Entscheidung zu wissen. Das Wissen über den Entscheidungsweg alleine reicht aber nicht aus. Die daraus resultierenden Regeln müssen im Arbeitsleben dokumentiert werden, damit die Entscheidungen auch von anderen nachvollziehbar und reproduzierbar sind. Im Geschäftsleben behilft man sich hier mit Ablaufdiagrammen, die hoch komplexe Verschachtelungsstrukturen aufweisen und nur mäßig lesbar sind.
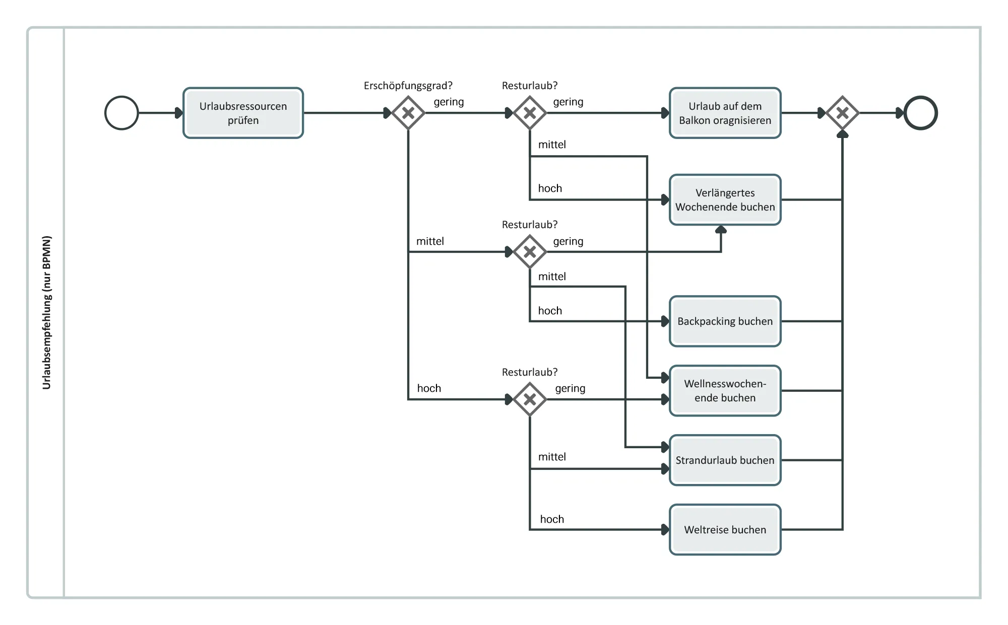
Beispiel: Urlaubsfindung mit BPMN
Nehmen wir unser Urlaubsbeispiel unter Verwendung der Prozessmodellierungsnotation BPMN. Es soll anhand des Erschöpfungsgrades und des verfügbaren Resturlaubs entschieden werden, welche Art Urlaub am besten ist.
Die Entscheidungsfindung wird durch viele Verzweigungen dargestellt, welche ein großes Netz an Auswahlmöglichkeiten bietet. Diese oder ähnliche Arten von modellierten Entscheidungen trifft man in nahezu jedem Unternehmen. Sie sind schwer lesbar und noch schwerer konsistent zu halten. Genau aus diesem Grund hat die Object Management Group (OMG) den neuen Standard zur übersichtlichen Entscheidungsfindungen ins Leben gerufen – Decision Model and Notation, kurz DMN.
Was ist DMN?
Die Decision Model and Notation schafft eine gemeinsame Basis im Unternehmen, um Entscheidungsregeln zu dokumentieren. Ziel der DMN ist es, eine gemeinsame Notation zu schaffen, die für alle Business-Bereiche leicht lesbar und nachvollziehbar ist. Angefangen vom Business Analysten, der die Entscheidungsanforderungen dokumentiert, über den technischen Entwickler, der die Entscheidungsregeln im Prozess automatisiert, bis hin zum Fachbereich, welcher die Entscheidungsregeln anwendet und überwacht.

Warum DMN?
Die Kurzauflistung zeigt, was DMN ist und warum DMN genutzt wird:
- Standardisierte Sprache zur fachlichen Dokumentation/Modellierung von Entscheidungen
- Darstellung von Anforderungen an die zu automatisierende Entscheidungsfindung
- Hilft bei der Implementierung der automatisierten Entscheidungsfindung
- Ermöglicht eine bessere Kommunikation zwischen Fachbereich, Analysten und IT
- Sehr gut kombinierbar mit Geschäftsprozessmodellen aus der BPMN
Wozu nutzt man DMN?
DMN wird genutzt um häufig durchgeführte Entscheidungen im operativen Alltagsgeschäft eines Unternehmens oder einer Abteilung transparent zu machen. Prozesse mit komplexen Entscheidungen können durch DMN genauer dokumentiert und von allen Beteiligten leichter nachvollzogen werden. Geschäftsprozesse lassen sich in Kombination mit der DMN übersichtlicher und klarer modellieren.
Wozu nutzt man DMN nicht?
Strategische Entscheidungen eignen sich nicht zum Abbilden in DMN.
Hierfür gibt es verschiedene BPM-Techniken wie beispielsweise die SWOT-Analyse, PEST-Analyse oder Porter‘s-Five-Forces. Aus Modellierungssicht kann hier vor allem ArchiMate ® 3.0 unterstützen. Basierend auf den modellierten Ergebnissen lassen sich strategische Entscheidungen und Umsetzungen ableiten.
Wie verwendet man DMN?
DMN setzt sich aus dem Entscheidungsdiagramm und der Entscheidungstabelle zusammen. Mit dem Entscheidungsdiagramm (Decision Requirements Diagram) lassen sich komplexe Geschäftsregeln grafisch abbilden. Zur weiteren Verfeinerung und automatisierbaren Entscheidungsfindung eignet sich die Entscheidungstabelle (Decision Table).
Zusätzlich lässt sich die DMN einfach mit dem Standard für Prozessmodellierung – BPMN – verknüpfen. Komplizierte und schwer verständliche Entscheidungsabläufe im BPMN-Prozess lassen sich durch die Verwendung der DMN übersichtlicher und lesbarer modellieren.
Beispiel: Urlaubsfindung mit DMN
Du möchtest noch tiefer in die Welt der Entscheidungsmodellierung mit DMN eintauchen?
Dann sichere Dir jetzt unser kostenloses DMN-Poster! Es bietet Dir eine kompakte Übersicht über alle wichtigen Konzepte und Notationen der Decision Model and Notation (DMN) und ist das ideale Nachschlagewerk für die tägliche Praxis. Lade Dir das DMN-Poster direkt herunter oder fordere eine gedruckte Version an und habe die wichtigsten Regeln immer griffbereit.
Du willst DMN in der Anwendung erleben? Schau Dir unsere Webinaraufzeichnungen an! In „Decision Model and Notation (DMN) mit Innovator“ erhältst Du einen anschaulichen Einstieg in die Methodik und ihre Einsatzmöglichkeiten. Die Aufzeichnung „Schluss mit falsch getroffenen operativen Entscheidungen – Wie Du mit DMN und BPMN endlich richtig entscheidest und das auch noch automatisiert“ zeigt Dir zudem, wie DMN mit BPMN kombiniert werden kann, um Entscheidungsprozesse optimal zu automatisieren.
Wenn Du DMN-Modelle selbst ausprobieren möchtest, teste die Innovator Enterprise Modeling Suite jetzt 60 Tage kostenlos! Mit dem Testzugang erhältst Du Zugriff auf alle Funktionen und kannst eigene DMN-Modelle erstellen, bearbeiten und verwalten. Damit hast Du alles an der Hand, um sofort durchzustarten und das Gelernte praxisnah umzusetzen. Buche gerne auch eine persönliche Live-Demo mit unseren Experten. Sie zeigen Dir anhand konkreter Use Cases, wie Du DMN optimal in Innovator nutzen kannst.


